Product Summary
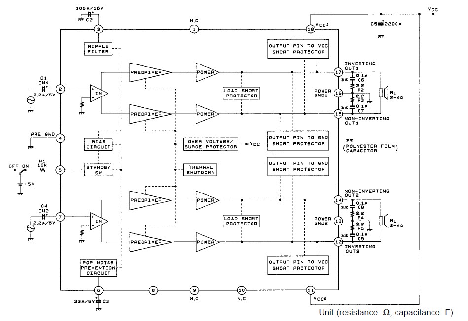
The LA4705 is a BTL two-channel power IC for car audio and radio-cassette players developed in pursuit of excellent sound quality. Low-region frequency characteristics have been improved through the use of a new NF capacitorless circuit, and crosstalk which causes muddy sound has been reduced by improving both circuit and pattern layout. As a result, the LA4705 provides powerful bass and clear treble. In addition, the LA4705 features on-chip protectors and standby switch.
Parametrics
LA4705 absolute maximum ratings: (1)Maximum supply voltage VCC when No signal, t = 60s: 24 V; (2)Surge supply voltage VCC surge t % 0.2 s, single giant pulse: 50 V; (3)Allowable power dissipation Pd max Arbitrarily large heat sink: 37.5 W; (4)Operating temperature Topr: –35 to +85 ℃; (5)Storage temperature Tstg: –40 to +150 ℃.
Features
LA4705 features: (1)Less pop noise; (2)Designed for excellent sound quality(fL < 10 Hz, fH = 130 kHz); (3)Any on time settable by external capacitor; (4)Standby switch circuit on chip (microprocessor supported) Various protectors on chip(output-to-ground short/output-to-VCC short/load short/overvoltage/thermal shutdown circuit); (5)NF capacitorless; (6)Supports RL = 2Ω.
Diagrams

| Image | Part No | Mfg | Description | ![]() |
Pricing (USD) |
Quantity | ||||||||||||
|---|---|---|---|---|---|---|---|---|---|---|---|---|---|---|---|---|---|---|
![]() |
![]() LA4705 |
![]() Other |
![]() |
![]() Data Sheet |
![]() Negotiable |
|
||||||||||||
| Image | Part No | Mfg | Description | ![]() |
Pricing (USD) |
Quantity | ||||||||||||
![]() |
![]() LA4700N |
![]() Other |
![]() |
![]() Data Sheet |
![]() Negotiable |
|
||||||||||||
![]() |
![]() LA4705 |
![]() Other |
![]() |
![]() Data Sheet |
![]() Negotiable |
|
||||||||||||
![]() |
![]() LA4708 |
![]() Other |
![]() |
![]() Data Sheet |
![]() Negotiable |
|
||||||||||||
![]() |
![]() LA4708N-E |
![]() ON Semiconductor |
![]() Audio Amplifiers CLASS-AB POWER AMPLIFIER |
![]() Data Sheet |
![]()
|
|
||||||||||||
![]() |
![]() LA4708NF |
![]() Other |
![]() |
![]() Data Sheet |
![]() Negotiable |
|
||||||||||||
![]() |
![]() LA47202P |
![]() Other |
![]() |
![]() Data Sheet |
![]() Negotiable |
|
||||||||||||
(China (Mainland))










