Product Summary
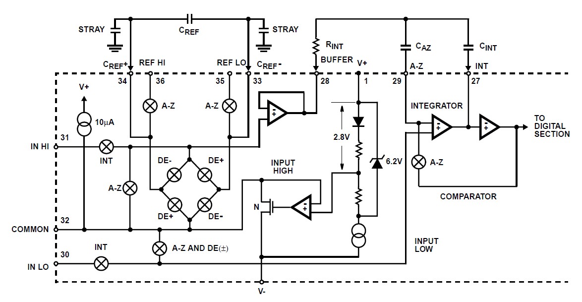
The ICL7106CM44 is a LCD/LED Display, A/D converter. The Intersil ICL7106CM44 is a high performance, low power, 31/2 digit A/D converter. It has seven segment decoders, display drivers, a reference, and a clock. The ICL7106CM44 is designed to interface with a liquid crystal display (LCD) and includes a multiplexed backplane drive; the ICL7106CM44 will directly drive an instrument size light emitting diode (LED) display.
Parametrics
ICL7106CM44 absolute maximum ratings: (1)Supply Voltage: 15V; (2)Analog Input Voltage (Either Input): V+ to VReference; (3)Input Voltage (Either Input): V+ to VClock; (4)Input: TEST to V+.
Features
ICL7106CM44 features: (1)Guaranteed Zero Reading for 0V Input on All Scales; (2)True Polarity at Zero for Precise Null Detection; (3)1pA Typical Input Current; (4)True Differential Input and Reference, Direct Display Drive; (5)Low Noise - Less Than 15mVP-P; (6)On Chip Clock and Reference; (7)Low Power Dissipation - Typically Less Than 10mW; (8)No Additional Active Circuits Required; (9)Enhanced Display Stability.
Diagrams

| Image | Part No | Mfg | Description | ![]() |
Pricing (USD) |
Quantity | ||||||||||||
|---|---|---|---|---|---|---|---|---|---|---|---|---|---|---|---|---|---|---|
![]() |
![]() ICL7106CM44 |
![]() |
![]() IC ADC 3.5 DIGIT LCD/LED 44-MQFP |
![]() Data Sheet |
![]() Negotiable |
|
||||||||||||
![]() |
![]() ICL7106CM44Z |
![]() Intersil |
![]() ADC (A/D Converters) W/ANNEAL ADC 3.5DIG LCD DRVR 44PQFP COM |
![]() Data Sheet |
![]()
|
|
||||||||||||
![]() |
![]() ICL7106CM44ZT |
![]() |
![]() IC ADC 3.5DIGIT LCD/LED 44-MQFP |
![]() Data Sheet |
![]()
|
|
||||||||||||
(China (Mainland))










