Product Summary
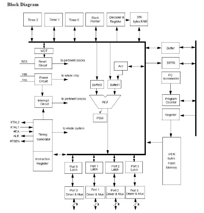
The SM8952AC25J is a 8-bits micro-controller with 4/8KB flash embedded. The SM8952AC25J product is an 8-bit single chip micro controller with 4/8 KB flash embedded. It provides hard-ware features and a powerful instruction set, necessary to make it a versatile and cost effective controller for those applications of the SM8952AC25J demand up to 32 I/O pins or need up to 4/8 KB flash memory either for program or for data or mixed.
Parametrics
SM8952AC25J absolute maximum ratings: (1)TA Operating temperature: -40 to 85 ℃ Ambient temperature under bias; (2)VCC5 Supply voltage: 4.5 to 5.5 V For C Version; (3)VCC3 Supply voltage: 3 to 3.6 V For L Version; (4)Fosc 25 Oscillator Frequency: 3.0 to 25 MHz For 5V, 3.3V application; (5)Fosc 40 Oscillator Frequency: 3.0 to 40 MHz For 5V application.
Features
SM8952AC25J features: (1)General 8052 family compatible; (2)12 clocks per machine cycle; (3)4/8K internal flash memory; (4)256 bytes data RAM; (5)2/3 16 bit timers/counters; (6)Four 8-bit I/O ports; (7)Full duplex serial channel; (8)Bit operation instruction; (9)Industrial Level; (10)8-bit unsigned division; (11)8-bit unsigned multiply; (12)BCD arithmetic; (13)Direct addressing; (14)Indirect addressing.
Diagrams

![]() |
![]() SM89516 |
![]() Other |
![]() |
![]() Data Sheet |
![]() Negotiable |
|
||||
![]() |
![]() SM89516A |
![]() Other |
![]() |
![]() Data Sheet |
![]() Negotiable |
|
||||
![]() |
![]() SM8951A |
![]() Other |
![]() |
![]() Data Sheet |
![]() Negotiable |
|
||||
![]() |
![]() SM8952A |
![]() Other |
![]() |
![]() Data Sheet |
![]() Negotiable |
|
||||
![]() |
![]() SM8954A |
![]() Other |
![]() |
![]() Data Sheet |
![]() Negotiable |
|
||||
![]() |
![]() SM8958A |
![]() Other |
![]() |
![]() Data Sheet |
![]() Negotiable |
|
||||
(China (Mainland))








