Product Summary
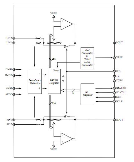
The YAC520-E is a high grade stereophonic digital volume for high end audio system. The YAC520-E provides wide dynamic range and low distortion as well, and can control individual channels in 256 steps with 0.5 dB per step. The use of 16 bit serial data interface allows daisy chain connection of several devices for multi channel system. The YAC520-E operates on a single 5 volt power supply, and it is possible to input signal of up to 7.9Vrms by using three types of connection methods.
Parametrics
YAC520-E absolute maximum ratings: (1)Analog Supply Voltage:-0.3V to 7.0V; (2)Digital Supply Voltage:-0.3V to 7.0V; (3)Analog Input Voltage @AVDD=DVDD=5V:2.0Vrms(A: LIN1=LIN2, RIN1=RIN2), 2.6Vrms (B: LIN2=GND, RIN2=GND), 7.9Vrms(C: LIN1=GND, RIN1=GND); (4)Digital Input Voltage:-0.3V to DVDD+0.3V; (5)Storage Temperature:-50℃ to 125℃.
Features
YAC520-E features: (1)Wide volume range (can be used in three ways): A: +32.0 to -95.0dB IN1=IN2 (Input < 2.0Vrms @VDD=5V), B: +29.5 to -97.5dB IN2=GND (Input < 2.6Vrms @VDD=5V), C: +20.0 to -107.0dB IN1=GND (Input < 7.9Vrms @VDD=5V); (2)Adjustment step adjustable in 256 steps, with 0.5dB per step; (3)Gain Error ±0.1dB; (4)Low distortion factor 0.001% (input=150 mVrms, gain=+16dB); (5)Low residual noise 1 μVrms (gain=-∞).
Diagrams

![]() |
![]() YAC526 |
![]() Other |
![]() |
![]() Data Sheet |
![]() Negotiable |
|
||||
![]() |
![]() YAC523 |
![]() Other |
![]() |
![]() Data Sheet |
![]() Negotiable |
|
||||
![]() |
![]() YAC520 |
![]() Other |
![]() |
![]() Data Sheet |
![]() Negotiable |
|
||||
![]() |
![]() YAC516 |
![]() Other |
![]() |
![]() Data Sheet |
![]() Negotiable |
|
||||
(China (Mainland))








