Product Summary
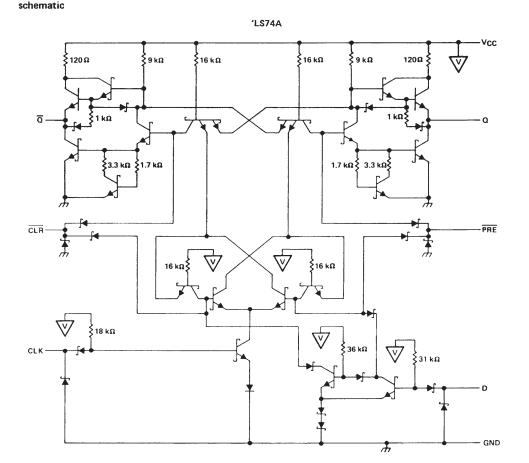
The SN74LS74AN is a dual D-type positive-edge-triggered flip-flop with preset and clear. The device contains two independent D-type positive-dege-triggered flip-flops. A low levle at the preset or clear inputs sets or resets the outputs regardless of the levels of the other inputs. The SN74LS74AN is characterized for operation from 0 to 70℃.
Parametrics
SN74LS74AN absolute maximum ratings: (1)supply voltage, VCC: 7V; (2)input volage: 5.5V; (3)operating free-air temperature range: 0 to 70℃; (4)storage temperature range: -65 to 150℃.
Features
SN74LS74AN features: (1)package options include plastic small outline packages, ceramic chip carriers and flat packages, and platic and ceramic DIPs; (2)dependable texas instruments quality and reliablility.
Diagrams

| Image | Part No | Mfg | Description | ![]() |
Pricing (USD) |
Quantity | ||||||||||||
|---|---|---|---|---|---|---|---|---|---|---|---|---|---|---|---|---|---|---|
![]() |
![]() SN74LS74AN |
![]() Texas Instruments |
![]() Flip Flops Dual |
![]() Data Sheet |
![]()
|
|
||||||||||||
![]() |
![]() SN74LS74ANE4 |
![]() Texas Instruments |
![]() Flip Flops Dual Pos-Edge-Trig D-Type Flip-Flop |
![]() Data Sheet |
![]()
|
|
||||||||||||
![]() |
![]() SN74LS74ANSR |
![]() Texas Instruments |
![]() Flip Flops Dual Pos-Edge-Trig D-Type Flip-Flop |
![]() Data Sheet |
![]()
|
|
||||||||||||
![]() |
![]() SN74LS74ANSRG4 |
![]() Texas Instruments |
![]() Flip Flops Dual Pos-Edge-Trig D-Type Flip-Flop |
![]() Data Sheet |
![]()
|
|
||||||||||||
(China (Mainland))









